2025年7月5日,由我校吴建国教授团队牵头,联合多家科研单位在国际权威期《Nature Communications》(《自然通讯》)发表了题为“A plant bunyaviral protein disrupts SERRATE phase separation to modulate microRNA biogenesis during viral pathogenesis(植物布尼亚病毒蛋白干扰SERRATE相分离调控microRNA生物合成参与病毒致病)”的研究论文。
该研究中,分析测试中心色谱质谱分室利用基于 Orbitrap Fusion Lumos Tribrid 三合一高分辨质谱系统的 IP-MS 技术成功鉴定了SP互作蛋白,为该项研究提供了有力支撑。

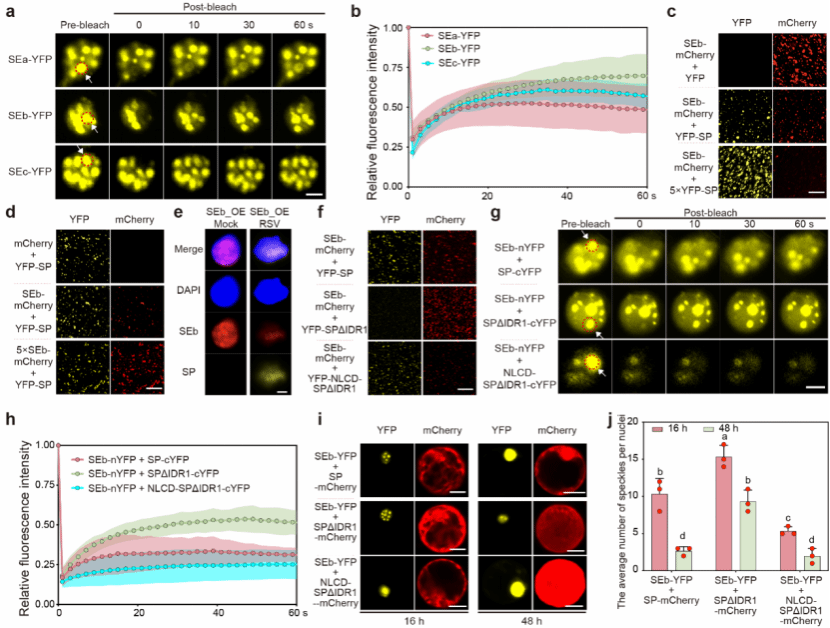
水稻条纹病毒(Rice stripe virus, RSV),是一种对我国乃至东亚稻区造成严重减产的虫媒病毒。课题组发现,RSV编码的病害特异蛋白SP,尽管自身无法在细胞中独立形成典型的生物大分子凝聚体,但却可通过其N端内在无序结构域(IDR1)展现相分离潜力,进而“劫持”并干扰宿主细胞核内的关键miRNA加工因子——SERRATE(SE)蛋白的相分离行为,破坏切割小体(Dicing body,D-body)的组装过程,从而显著抑制miRNA的生成。这一机制为植物病毒如何精准干扰宿主免疫系统提供了全新的生物物理学解释。

研究团队系统阐明了SP的IDR1区域是其执行“功能破坏”作用的关键结构。突变试验进一步揭示,SP蛋白中关键残基的变异(如R6V和E9V)可显著调节其对miRNA加工的干扰能力及所致病症的严重程度。这一发现不仅加深了我们对病毒结构与功能关系的理解,也为精准育种干预提供了新靶点。
同时该研究还发现SP干扰的miRNA通路广泛涉及水稻的发育调控与免疫反应,这些miRNA在调节植物的激素信号、生长发育、抗病能力等方面发挥重要作用,其表达异常将直接导致植物免疫力下降、病毒积累增加,进而加剧病害。
课题组通过对RSV SP蛋白的系统解析,证明植物病毒能够利用相分离这一高度动态的细胞过程,精准扰乱宿主的RNA调控体系。这种“无形”干扰不仅隐蔽性强,而且干扰链条长、调控效应广泛,是病毒实现致病性提升的一个核心策略。

 
该研究在机制层面提出了病毒—相分离—小RNA调控—植物免疫的串联调控新模型,同时提出,D-body功能失衡可能是植物在感染病毒初期丧失防御能力的核心原因之一,而维持D-body的稳态则可能成为构建病毒广谱抗性的有效策略。
该项研究为未来通过合成生物学手段调控相分离、保护D-body功能、稳定miRNA通路、培育病毒广谱抗性作物提供了基础理论框架,也为水稻、小麦、大麦等谷类作物的绿色防控与育种改良提供了潜在的新靶标。
 

  
Orbitrap Fusion Lumos Tribrid 三合一型质谱仪配置了全新的大气压离子源、先进的四极杆技术、超高场 Orbitrap 分析器和最新型的双压线性离子阱,是目前最高端的质谱仪,适用于许多富有挑战性的应用,例如蛋白质分析、翻译后修饰分析、小分子分析等。
福建农林大学分析测试中心色谱质谱分室配备完整的蛋白质组及代谢组学分析设施,包括样品制备平台、质谱平台以及数据分析平台,广泛服务于生命科学、食品安全、环境分析等领域。

中心坚持不懈地致力于为广大科研团队提供支持,也诚邀各位用户在论文发表时致谢中心或相应的设备工程师,我们会给予相应的奖励。
校内用户使用中心仪器设备获得的测试数据,论文中标注仪器型号,且论文的第一单位是福建农林大学,并在论文致谢中标注有“致谢福建农林大学分析测试中心”字样(或文章署名中有中心工程师),根据所发表论文期刊水平,给予不同的测试费奖励。
福建农林大学分析测试中心
2025年10月17日
引用:
1、论文链接:
https://www.nature.com/articles/s41467-025-61528-0?utm_source=rct_congratemailt&utm_medium=email&utm_campaign=oa_20250704&utm_content=10.1038/s41467-025-61528-0utm_campaign=oa_20250704&utm_content=10.1038/s
41467-025-61528-0
2、福建农林大学植物保护学院推文:https://zbxy.fafu.edu.cn/43/e8/c777a410600/page.htmu.cn/2024/0827/c132a84200/page.htmpage.htmu.cn/2024/0827/c132a84200/page.htm