即日起,分析测试中心将不定期推送冷冻电镜国内外应用案例,供各团队谋划使用冷冻电镜设备开展科研创新提供参考!
题目: Structure and function of the Arabidopsis ABC transporter ABCB19 in brassinosteroid export
链接: DOI: 10.1126/science.adj4591

2024年3月22日,中国科学技术大学生命科学与医学部孙林峰团队联合比利时根特大学Eugenia Russinova团队在Science杂志发表了题为“Structure and function of the Arabidopsis ABC transporter ABCB19 in brassinosteroid export”的文章。团队首次揭示了拟南芥ABCB19蛋白作为油菜素内酯转运蛋白的功能,通过其ATP水解活性驱动油菜素内酯从细胞内输出,进而调控油菜素内酯信号传导,填补了BR激素信号研究领域的关键空白,对理解BR激素调控植物生长发育具有重要意义。
油菜素内酯(Brassinosteroids, BRs)是植物体内一类重要的类固醇类植物激素,对植物的生长发育和应对环境胁迫具有关键作用。近年来,油菜素内酯信号通路已被充分研究,关键的膜定位受体、共受体和下游因子已被鉴定和表征。但是,油菜素内酯作为极性分子,不容易通过简单的扩散渗透细胞膜,所以其从细胞内到细胞外的输出机制一直是个未解之谜。近年来,研究发现拟南芥中的ATP结合盒(ABC)转运蛋白家族成员可能参与这一过程,尤其是ABCB19蛋白。已知ABCB19蛋白在生长素转运中发挥作用,但其底物特异性及在油菜素内酯输出中的功能尚未得到充分研究。本研究旨在深入探讨ABCB19蛋白是否能作为油菜素内酯的转运蛋白?其分子机制是什么?
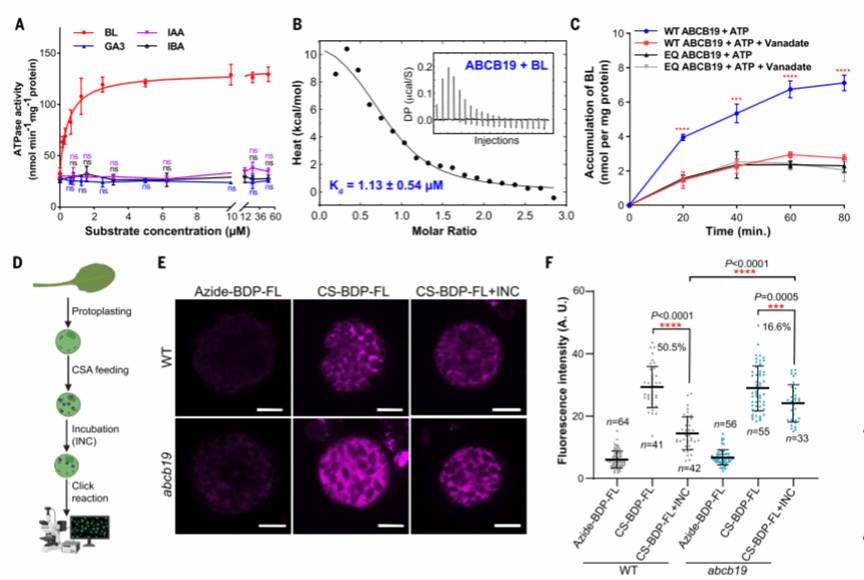
一、ABCB19蛋白的ATPase活性受到油菜素内酯的触发
该研究团队通过体外实验发现,ABCB19蛋白的ATPase活性可以被活性油菜素内酯(如油菜素内酯、24-表油菜素内酯等)以剂量依赖的方式显著激活。随着油菜素内酯浓度的增加,ABCB19蛋白的ATPase活性逐渐增强,最高可达到未刺激状态下的近四倍。然而,对于生长素(如吲哚乙酸、吲哚丁酸)或油菜素内酯生物合成前体(如油菜甾醇、22-羟基油菜甾醇),ABCB19蛋白的ATPase活性则没有显著变化。这一结果暗示ABCB19蛋白可能是油菜素内酯的特异性转运蛋白。

二、ABCB19蛋白与油菜素内酯的结合亲和力测定
为了进一步证实ABCB19蛋白与油菜素内酯的相互作用,研究团队利用等温滴定量热法(ITC)测定了它们之间的结合亲和力。结果显示,ABCB19蛋白与活性油菜素内酯的结合亲和力在微摩尔范围内,且结合过程主要由熵变驱动。此外,ABCB19蛋白与不同种类的活性油菜素内酯(如24-表油菜素内酯、24-表油菜甾酮)的结合亲和力也存在差异,这可能与油菜素内酯分子的具体结构有关。
三、ABCB19蛋白的转运功能验证
为了直接证明ABCB19蛋白能够转运油菜素内酯,研究团队进行了基于脂质体的体外转运实验和拟南芥原生质体的体内转运实验。在体外实验中,ABCB19蛋白能够显著促进[³H]标记的油菜素内酯在脂质体中的积累,且这种积累依赖于ATP的水解。在体内实验中,利用生物正交化学方法标记的油菜甾酮(CSA)在表达ABCB19蛋白的拟南芥原生质体中的积累量也显著高于对照组。这些结果一致表明,ABCB19蛋白确实具有转运油菜素内酯的功能。
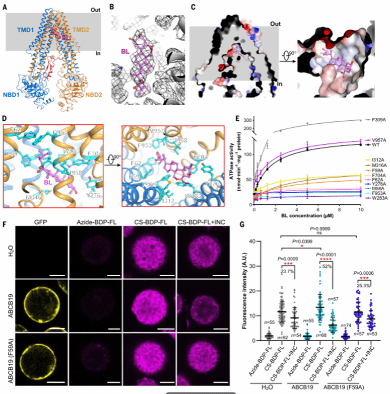
四、ABCB19蛋白的结构解析
为了深入了解ABCB19蛋白如何转运油菜素内酯,研究团队利用冷冻电子显微镜(cryo-EM)技术解析了其在底物未结合状态和油菜素内酯结合状态下的高分辨率三维结构。结果显示,ABCB19蛋白具有典型的IV型ABC转运蛋白结构,包括两个跨膜结构域和两个核苷酸结合结构域。在油菜素内酯结合状态下,油菜素内酯分子结合在ABCB19蛋白跨膜区域的细胞内腔中,主要通过疏水相互作用和氢键与蛋白分子相互作用。此外,研究还发现ABCB19蛋白中存在一个额外的调节域,该域可能在其活性调控中发挥作用。

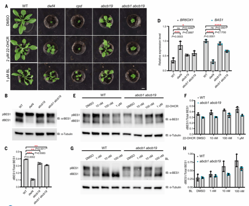
五、遗传分析验证ABCB19蛋白的功能
为了进一步证实ABCB19蛋白在油菜素内酯信号传导中的作用,研究团队还进行了遗传分析。结果显示,abcb19单突变体和abcb1abcb19双突变体表现出油菜素内酯信号减弱和对油菜素内酯及其前体不敏感的表型。而过表达ABCB1或ABCB19的植株则表现出增强的油菜素内酯信号。这些结果一致表明,ABCB19蛋白在油菜素内酯信号传导中确实发挥重要作用。

图3 ABCB1和ABCB19正调节油菜素类固醇信号传导
本研究通过体内外实验和结构分析,首次揭示了拟南芥ABCB19蛋白作为油菜素内酯转运蛋白的功能。ABCB19蛋白通过其ATP水解活性驱动油菜素内酯从细胞内输出,进而调控油菜素内酯信号传导。此外,研究还发现ABCB19蛋白的活性可能受到其调节域磷酸化的调控,这为未来研究ABCB19蛋白的转运活性调控及植物激素转运提供了重要基础。
本文来源 [林木科学评论]
推文原链接:https://mp.weixin.qq.com/s/tIPvXPSq1dPIdC3ZTDIOnA
福建农林大学分析测试中心
2026年1月6日